王泽勇、肖正强,安顺军分区政治工作处 荣获全国表彰!

2020-10-18 23:28:31    来源:   安顺日报社大数据智慧全媒体      

10月17日,2020年全国脱贫攻坚奖表彰大会暨首场脱贫攻坚先进事迹报告会在京举行。国务院扶贫开发领导小组办公室官网发布关于表彰2020年全国脱贫攻坚奖的决定,全文如下:


为表彰先进、树立典型,弘扬脱贫攻坚精神,汇聚决战决胜磅礴伟力,经严格评选,国务院扶贫开发领导小组决定

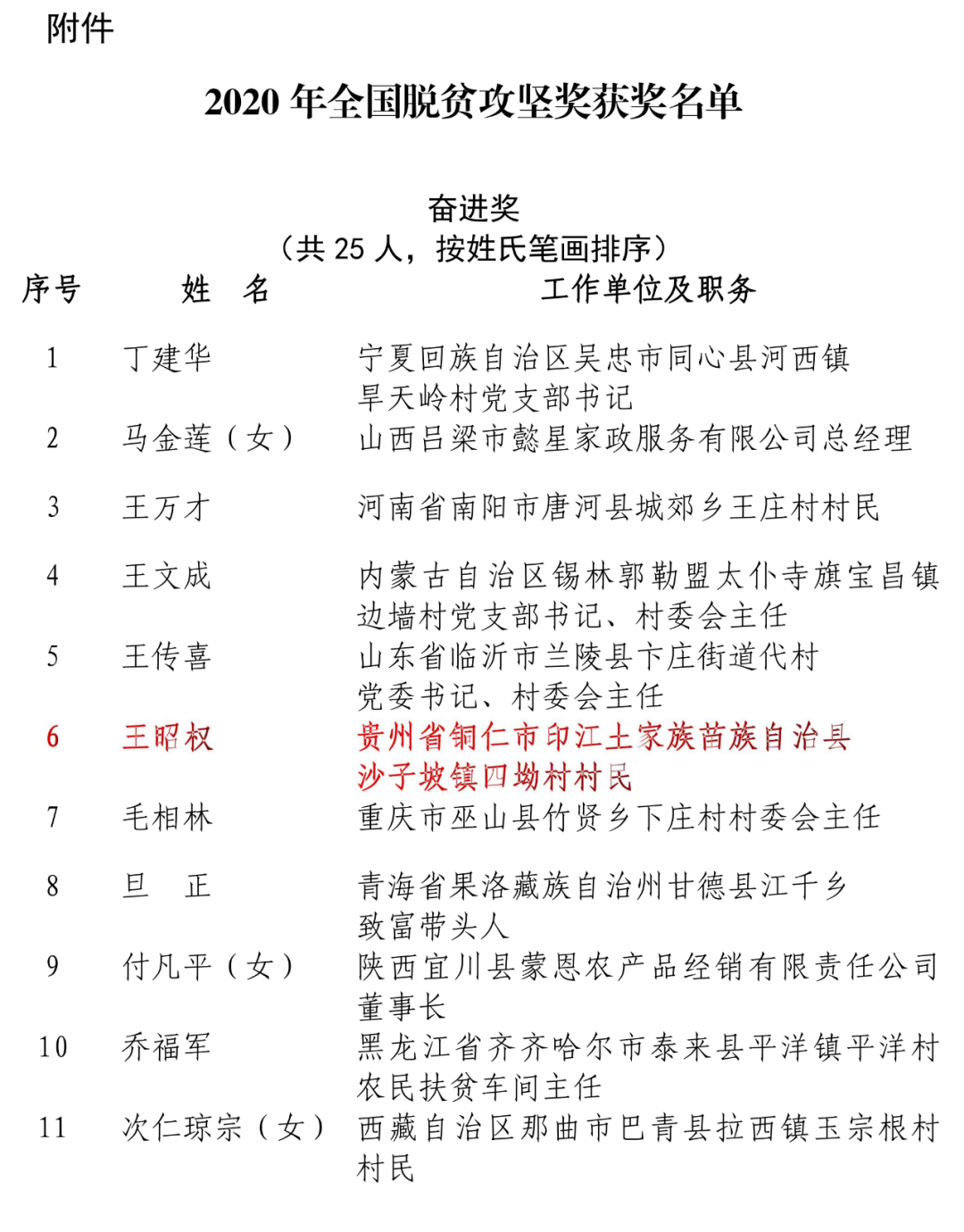
授予丁建华等25名同志“2020年全国脱贫攻坚奖奋进奖”称号

授予王小权等24名同志“2020年全国脱贫攻坚奖贡献奖”称号

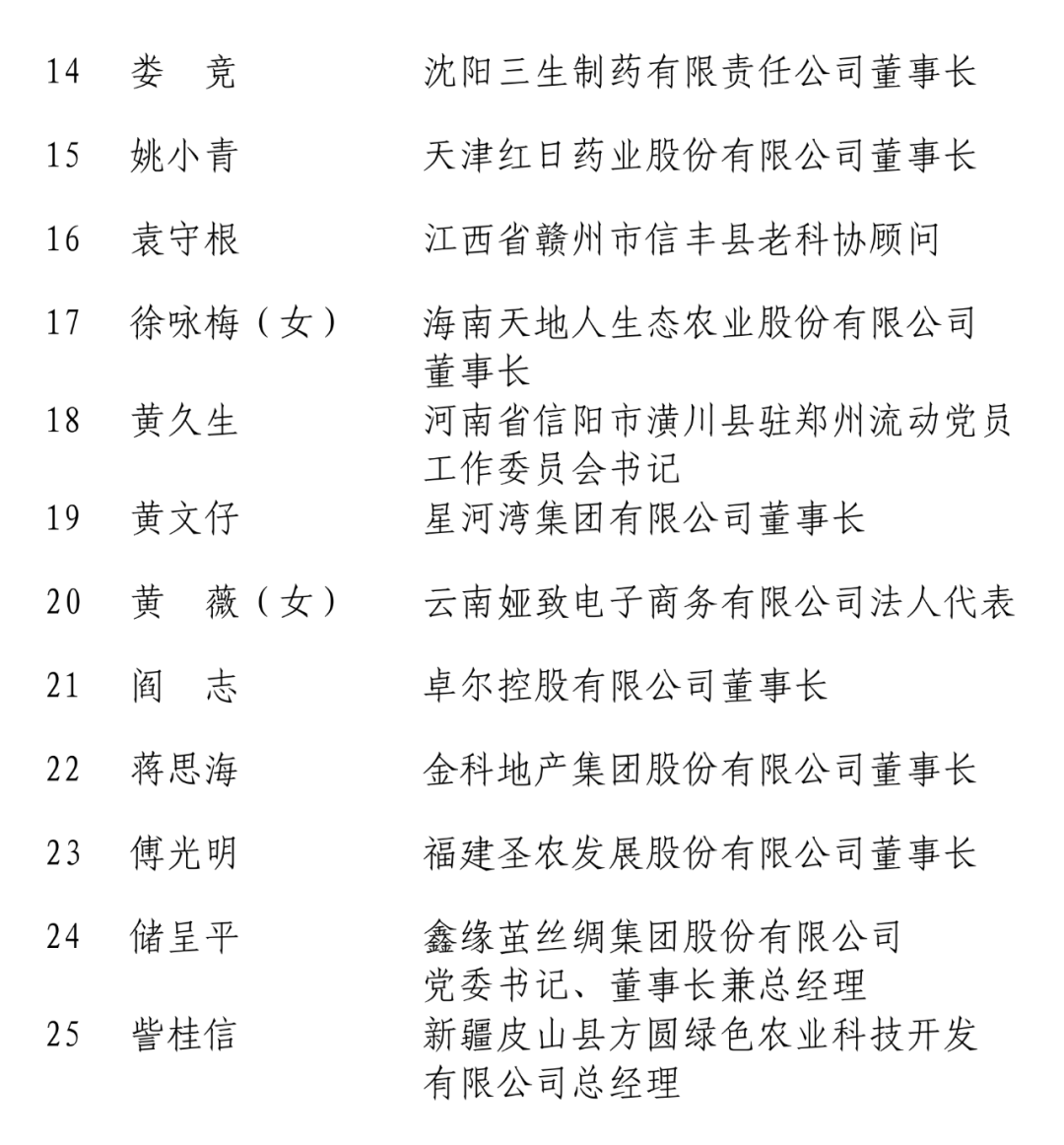
授予马明哲等25名同志“2020年全国脱贫攻坚奖奉献奖”称号

授予马树友等25名同志“2020年全国脱贫攻坚奖创新奖”称号

授予北京尤迈慈善基金会等49个单位“2020年全国脱贫攻坚奖组织创新奖”称号。

王泽勇(右一)、肖正强(左一),安顺军分区政治工作处 ,荣获2020年全国脱贫攻坚奖

希望受到表彰的先进单位和先进个人珍惜荣誉、再接再厉,充分发挥模范带头作用,继续保持攻坚态势,在打赢脱贫攻坚战和巩固脱贫攻坚成果中再立新功。各地区各部门和有关方面要以习近平新时代中国特色社会主义思想为指引,切实增强“四个意识”、坚定“四个自信”、做到“两个维护”。要对标对表先进单位、先进个人,弘扬脱贫攻坚伟大精神,知重负重、慎终如始,落细攻击点位、下足绣花功夫,确保如期完成脱贫攻坚目标任务。要持续巩固脱贫攻坚成果,推进脱贫攻坚和乡村振兴有机衔接,为实现全面建成小康社会奋斗目标、开启全面建设社会主义现代化国家新征程、实现中华民族伟大复兴的中国梦而不懈奋斗!

国务院扶贫开发领导小组

2020年10月16日

(来源:国务院扶贫办)


责任编辑:李芸 编审 李铠

站内搜索

热门排行

<-->