贵州省出台深化高考加分改革实施办法

2021-03-29 19:47:41    来源:   安顺日报社大数据智慧全媒体      

为深入贯彻党的十九大精神和中央有关决策部署,根据国家有关部门关于高考加分改革工作的指导意见和工作要求,进一步完善我省普通高校招生考试制度,促进教育公平,实现学生成长、国家选才、社会公平的有机统一,我省对高考加分政策进行调整。

省教育厅、省委统战部、省委政法委、省民宗委、省公安厅、省卫生健康委、省退役军人厅、省政府台办等八部门在深入调研的基础上,起草了《贵州省深化高考加分改革实施办法》(以下简称《实施办法》),按照法定程序开展了征求意见、听证、合法性审查、评估等工作,《实施办法》经省人民政府常务会议审议通过后,近日向社会公开发布。

针对全国性加分项目方面,《实施办法》指出,烈士子女考生加20分,在服役期间荣立二等功及以上或被战区(原大军区)及以上单位授予荣誉称号的退役军人考生加20分,自主就业的退役士兵考生加10分,上述项目加分分值与2019年加分政策规定分值保持一致。归侨、华侨子女、归侨子女和台湾省籍考生(含台湾户籍考生)加分分值由10分调整为5分,少数民族考生加分按“逐步减少加分分值、精准确定加分区域、分阶段分步实施”原则进行了调整。

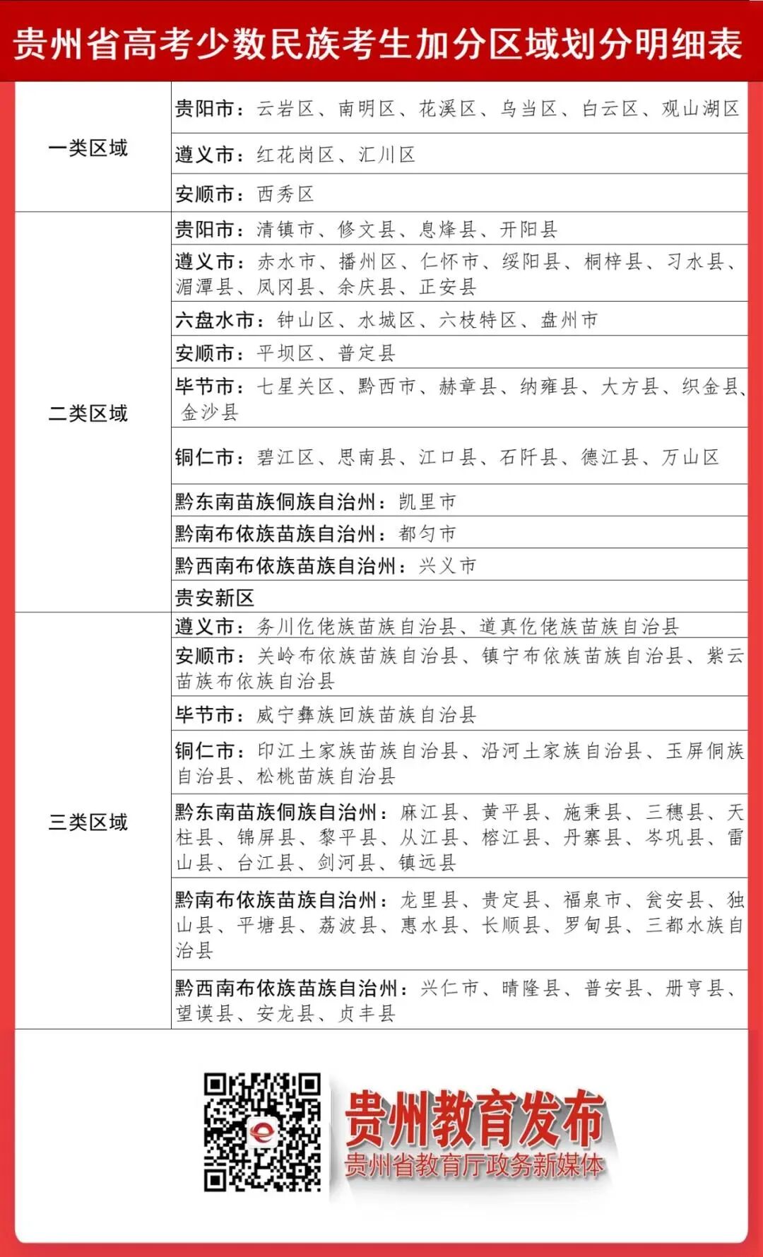
图片

《实施办法》规定,新划分的少数民族考生加分区域分为三类:一类区域包括贵阳市云岩区、南明区、花溪区、乌当区、白云区、观山湖区,遵义市红花岗区、汇川区,安顺市西秀区;二类区域包括贵阳市清镇市、修文县、息烽县、开阳县,遵义市赤水市、播州区、仁怀市、绥阳县、桐梓县、习水县、湄潭县、凤冈县、余庆县、正安县,六盘水市钟山区、水城区、六枝特区、盘州市,安顺市平坝区、普定县,黔东南州凯里市,黔南州都匀市,黔西南州兴义市,贵安新区,毕节市、铜仁市所辖非民族自治县;三类区域包括黔东南州、黔南州、黔西南州所辖除凯里市、都匀市、兴义市外的其他县(市),民族自治县。

《实施办法》明确,少数民族考生符合“三统一”条件的,加分分值分区域分阶段逐步降低:2022-2023年,一类区域加5分、二类区域加10分、三类区域加15分;2024-2025年,一类区域不加分、二类区域加5分、三类区域加10分;2026年起,一、二类区域均不加分,三类区域保留5分加分。

针对地方性加分项目,逐步降低分值并逐步取消。农村人口的独生子女户女孩考生和二女结扎户考生加分项目,从2022年起,该项目加分分值由10分降低为5分,2016年1月1日(含)之后出生的,不再享受该项目加分照顾;获得省级“见义勇为英雄”或者“见义勇为模范”称号的人员或其子女考生加分分值由原来的10分逐步降低,2022-2023年参加高考的加5分,2024年以后取消加分;获得市州、县级“见义勇为模范”或者“见义勇为先进个人”称号的人员或其子女考生加分由原来的5分逐步降低,2022-2023年参加高考的加2分,2024年以后取消该项目加分。

《实施办法》还明确规定,考生本人须对所申报的高考加分资格真实性负责,凡是以弄虚作假等手段获取加分资格的,一经查实,将按照《普通高等学校招生违规行为处理暂行办法》(教育部令第36号)等法律法规严肃处理,违规事实记入考生国家教育考试诚信档案。

同时,为确保《实施办法》顺利实施,省教育厅商有关部门就实施过程中可能出现的一些问题进行了明晰。

针对由政府统一组织实施跨县区易地扶贫搬迁集中安置的少数民族考生加分问题,根据《中共中央国务院关于全面推进乡村振兴加快农业农村现代化的意见》“脱贫攻坚目标任务完成后,对摆脱贫困的县,从脱贫之日起设立5年过渡期,做到扶上马送一程”和《中共贵州省委贵州省人民政府关于全面推进乡村振兴加快农业农村现代化的实施意见》“脱贫攻坚目标任务完成后,对摆脱贫困的县,从脱贫之日起设立5年过渡期,严格落实‘四个不摘’要求……落实好教育、医疗、住房、饮水等民生保障普惠性政策”的要求,对由政府统一组织实施跨县区易地扶贫搬迁集中安置的少数民族考生加分按照以下原则执行:一是若考生原户籍所在地与易地扶贫搬迁集中安置点所在地属于同一类加分区域,按照《实施办法》规定执行。二是若易地扶贫搬迁集中安置点与考生原户籍所在地属于不同类加分区域,且该类考生在易地扶贫搬迁集中安置点所在县区或原户籍所在县区学校就读,按照“就高不就低”的原则加分;若该类考生未在在易地扶贫搬迁集中安置点所在县区或原户籍所在县区学校就读,按照《实施办法》规定执行。三是执行时间。该类考生自原户籍所在县区脱贫摘帽之日起五年内(含五年)报名参加高考,执行上述照顾政策。

省教育厅还就《实施办法》中贵安新区的具体范围进行明确界定,贵安新区是指《中共贵州省委贵州省人民政府关于印发<贵安新区管理体制方案>的通知》(黔党发〔2013〕4号)明确的直管区管辖范围,即贵阳市花溪区湖潮乡、党武乡,贵阳市清镇市红枫湖镇平寨村、芦猫塘村、中一村、中八村、兰安村、池菇村、中八居委会,安顺市平坝区的马场镇、高峰镇。

此次贵州省高考加分改革政策自2022年高考起施行。

 

全文如下:

省教育厅等八部门关于印发

《贵州省深化高考加分改革实施办法》通知

黔教发〔2021〕8号

各市、自治州党委统战部、政法委,教育局、民宗委(局)、公安局、卫生健康局、退役军人局、台办,各县(市、区、特区)党委统战部、政法委,教育局、民宗局、公安局、卫生健康局、退役军人局、台办:

为深入贯彻党的十九大精神和中央有关决策部署,根据国家有关部门关于高考加分的指导意见,结合我省实际,省教育厅、省委统战部、省委政法委、省民宗委、省公安厅、省卫生健康委、省退役军人厅、省政府台办研究制定了《贵州省深化高考加分改革实施办法》,经省人民政府同意,现予印发,请遵照执行。

           省教育厅 省委统战部 省委政法委

省民宗委 省公安厅 省卫生健康委

省退役军人厅 省政府台办

                                   2021年3月28日


贵州省深化高考加分改革实施办法

第一章  总  则

 

第一条  为贯彻落实国务院深化考试招生制度改革等有关精神,深化“阳光招生”,促进教育公平,实现学生成长、国家选才、社会公平的有机统一,根据国家有关法律法规和政策,制定本办法。

第二条  本办法所称高考加分,是指符合加分条件的考生,按规定申报、审核,经公示无异议后,在其高考统考成绩总分的基础上增加一定的分值。

第三条  本办法所称“三统一”,是指考生在规定时限内的户籍、学籍和实际就读地在同一区域,即考生高中阶段三年户籍、三年完整学籍和实际就读三年的所在地应为我省同一县(市、区、特区)的区域范围内。

第二章  全国性加分项目

 

第四条  我省实施的全国性加分项目五项:

(一)烈士子女考生,加20分;

(二)在服役期间荣立二等功及以上或被战区(原大军区)及以上单位授予荣誉称号的退役军人考生,加20分;

(三)自主就业的退役士兵考生,加10分;

(四)归侨、华侨子女、归侨子女、台湾省籍考生(含台湾户籍考生),加5分;

(五)少数民族考生。

第五条  少数民族考生加分项目实行分区域加分:

(一)一类区域:贵阳市云岩区、南明区、花溪区、乌当区、白云区、观山湖区,遵义市红花岗区、汇川区,安顺市西秀区;

(二)二类区域:贵阳市清镇市、修文县、息烽县、开阳县,遵义市赤水市、播州区、仁怀市、绥阳县、桐梓县、习水县、湄潭县、凤冈县、余庆县、正安县,六盘水市钟山区、水城区、六枝特区、盘州市,安顺市平坝区、普定县,黔东南州凯里市,黔南州都匀市,黔西南州兴义市,贵安新区,毕节市、铜仁市所辖非民族自治县;

(三)三类区域:黔东南州、黔南州、黔西南州所辖除凯里市、都匀市、兴义市外的其他县(市),民族自治县。

第六条  少数民族考生加分分值逐步降低:

(一)2022-2023年,一类区域参加高考的少数民族考生,符合“三统一”条件的,加5分;2024年起,该区域取消该项目加分。

(二)2022-2023年,二类区域参加高考的少数民族考生,符合“三统一”条件的,加10分;2024-2025年,该区域参加高考的少数民族考生,符合“三统一”条件的,加5分;2026年起,该区域取消该项目加分。

(三)2022-2023年,三类区域参加高考的少数民族考生,符合“三统一”条件的,加15分;2024-2025年,该区域参加高考的少数民族考生,符合“三统一”条件的,加10分;2026年起,该区域参加高考的少数民族考生,符合“三统一”条件的,加5分。

第七条  少数民族考生不符合“三统一”条件的,考生高中阶段户籍地、学籍地和实际就读地都在我省加分区域的,按照考生户籍地、学籍地和实际就读地三者中少数民族加分项目最低分值加分;考生高中阶段户籍地、学籍地和实际就读地之一不在我省加分区域的,不享受少数民族加分项目加分。

第三章  地方性加分项目

 

第八条  我省实施的地方性加分项目两项:

(一)我省农村人口的独生子女户女孩考生和二女结扎户考生;

(二)被省人民政府授予“见义勇为英雄”或者“见义勇为模范”称号的人员或其子女考生;被各市(州)、县(市、区、特区)人民政府授予“见义勇为模范”或者“见义勇为先进个人”称号的人员或其子女考生。

第九条  逐步取消农村人口的独生子女户女孩考生和二女结扎户考生加分:

2016年1月1日之前出生,在我省农村连续居住五年及以上农村人口的独生子女户女孩考生和二女结扎户考生,加5分;2016年1月1日(含)之后出生的,不再享受该项目加分。

第十条  逐步取消省级“见义勇为英雄”或者“见义勇为模范”称号的人员或其子女考生加分:

被省人民政府授予“见义勇为英雄”或者“见义勇为模范”称号的人员或其子女,2022-2023年参加高考的,加5分;2024年起,取消该项目加分。

第十一条  逐步取消市、县级“见义勇为模范”或者“见义勇为先进个人”称号的人员或其子女考生加分:

被各市(州)、县(市、区、特区)人民政府授予“见义勇为模范”或者“见义勇为先进个人”称号的人员或其子女,2022-2023年参加高考的,加2分;2024年起,取消该项目加分。

第四章  政策条件

 

第十二条  全国性加分项目可面向所有高校投档时使用,地方性加分项目只面向我省所属高校投档时使用,均不得用于不安排分省专业招生计划的招生项目。考生加分后达到高校投档条件的,由高校审查决定是否录取。

第十三条  申报高考加分的考生,应填写高考考生加分资格审核表进行申报,未申报的,不享受高考加分。

第十四条  考生的相关资格、称号在高考报名时间截止后获得的,不享受高考加分。

第十五条  同一考生符合多项加分项目的,只取其中分值最高的一项。

第十六条  申报少数民族加分项目的考生,考生户籍应在我省,且其民族成份应与其父亲或母亲一致。

第十七条  外来人员随迁子女考生符合我省高考报名条件,在我省参加高考可按本办法规定申报高考加分。

第十八条  统筹完善相关专项政策,研究完善高校少数民族预科班、民族班等专项政策,适度扩大招生规模,进一步形成政策合力。

第五章  审核与公示

 

第十九条  考生加分资格审核实行“归口管理、分级负责”和“谁主管、谁审核、谁负责”的原则,具体资格审核办法由省教育厅、省委统战部、省委政法委、省民宗委、省公安厅、省卫生健康委、省退役军人厅、省政府台办等部门根据本办法规定另行制定。

第二十条  严格落实加分考生资格信息公示机制,规范考生信息公示的内容、程序、时间等。省招生考试院、市(州)、县(市、区、特区)教育行政部门及中学应向社会明确告知公示网站,详实、准确、及时公示,公示内容包括考生姓名、性别、所在中学、加分项目、加分分值及审核单位等。中学还应在考生所在班级公示。公示时间不少于10个工作日,网上公示信息应保留到当年年底。

第六章  纪律监督

 

第二十一条  严厉打击考生加分资格申报中的弄虚作假等违规违法行为。考生本人应对所申请的高考加分资格真实性负责,凡是以弄虚作假等手段获取加分资格的考生,一经查实,按照《普通高等学校招生违规行为处理暂行办法》(教育部令第36号)等相关规定严肃处理,违规事实记入考生国家教育考试诚信档案。

第二十二条  各级教育行政部门要完善举报和申诉受理机制,畅通举报和申诉受理渠道,及时受理加分造假举报和考生信访申诉,并按照有关规定及时调查处理,回应考生和社会关切。

第二十三条  建立高考加分资格审核工作责任追究制度,对审核工作中发生的失职渎职行为实行倒查追责,对相关违规违纪责任人依法依规严肃处理。

第七章  附  则

 

第二十四条  中等职业(技工)学校毕业生或具有同等学力的考生参加高考申报加分参照本办法执行。

第二十五条  本办法由省教育厅、省委统战部、省委政法委、省民宗委、省公安厅、省卫生健康委、省退役军人厅、省政府台办负责解释。

第二十六条  本办法自2022年高考起施行。《省教育厅省委统战部省委政法委省民宗委省公安厅省卫生健康委省退役军人厅 省政府台办关于印发<贵州省高考加分改革实施办法>的通知》(黔教发〔2019〕69号)同时废止。


来源:贵州日报

 

 

责任编辑:顾宇 编审 李铠

站内搜索

热门排行

<-->